Cutting mechanics

Cutting is frequently done in an exchange with longswords - sometimes just to position the blade or to fend off an attack, sometimes as a threat and sometimes as a direct attack. The purpose of such an attack, in modern terms, is to transfer energy from the sword to the target during the impact.

Real swords have no 'magical' energy, so predominantly what is available is kinetic energy, and that means if the sword moves faster, it also hits harder and transfers more energy. Moving faster here predominantly means rotational velocity, usually the main motion during a cut is that the sword rotates around a pivot point. This point may be inside the body in the case of a full-strength cut or, if the hands are twisted against each other for a torque cut, it may be between the hands. In addition there is a much slower linear motion on top of the rotation as the hands and body of a fencer move forward during a cut.

For martial arts purposes, a good attack cut then requires a low duration from the first motion that warns the opponent to impact, a high angular speed before and during impact (which equals a high kinetic energy) and a good reach to bridge the distance to the opponent. The idea of this investigation is to show what ranges these parameters typically have and how they depend on each other.

Method

Several cuts have been filmed in slow-motion mode with a framerate of 100 fps which equals a frame duration of 10 ms. With this resolution, even a fast cutting arc is resolved by ten or more frames. This allows to determine duration (time from the initial motion to the frame in which the blade is horizontal), reach (distance from initial hand position to final horizontal blade tip) and angular speed at each time (by measuring the visible blade angle in every frame and using that curve to determine the derivative). In principle also linear motion is accessible, however it turns out not to be an important factor.

Using the length of the arms as well as the mass of the sword, kinetic energy can be calculated using the angular speed.

A typical angular motion diagram of a cut looks like this (coordinates are such that 0 deg is a blade pointing vertically upward and 90 deg means the blade is pointing horizontally forward):

Anatomy of a typical cut

Each cut has an initial arc in which mainly the body starts to move and the blade moves little, followed by an acceleration arc that is well described by a parabola (green dashed) corresponding to constant acceleration with a size of 30-40 deg, in turn followed by a constant speed arc to the impact point and a deceleration arc when the sword has to be stopped.

The relevant impact speed is always given by the slope of the constant speed arc close to 70 degrees.

Explosive vs. standard cuts

Modern HEMA appears to be fond of explosive cuts, i.e. cuts that are done as fast as possible with as little warning as possible. The drawback of this is that they cannot be done in sync with a step, usually such a cut is over well before the step is done and the cut loses reach. However, from short distance they are quite devastating - their duration ranges between 250 and 350 ms - given that the human reaction time is about 250 ms, it is near impossible for an opponent to adequately defend against them.

Historically standard cuts appear to have been preferred - Meyer for instance explicitly warns against cutting out of sync with a step:

Every cut needs to be done with a matching step, and they need to be done together if you want to achieve something with your techniques. If you step too early or to late, your technique is poor and you waste your cuts.

The advantage of a standard cut is then that it achieves a good reach, i.e. the attack can come from a greater distance - albeit the opponent has ample warning in this case as the duration of such cuts is usually 600 ms and more.

'Through' vs. 'point-in-line' cuts

Unlike for actual life and death combat, in a sparring situation it would be good to hit a target fast but with little force. As we've seen above, this isn't actually possible because angular speed (fast) equals kinetic energy (hard), but one can stop the cut a bit beyond the impact point and so have a fast trajectory for most of the time and then a slower impact.

Looking at the size of typical acceleration/deceleration arcs, one might conclude that a point-in-line cut should be about 10-20% slower than a cut through the target, and indeed what is found in a direct comparison is a good 25-35 ms delay till impact.

Thus, to a degree it is possible to cut fast yet light, but this is never as fast as a cut could potentially be if it were hard.

Duration vs. reach

If one studies the duration of cuts vs. the reach, a clear difference between the (short duration, short reach) explosive cuts and the (long duration, long reach) standard cuts becomes quite apparent.

Duration of cuts vs. reach

The underlying reason is that it is much faster to throw the blade forward with the hands than to move the whole body forward - after all, a sword has a mass of just 1.2 kg whereas the body might rather be 70 kg, so it is much harder to set in motion. While standard cuts last much longer, they have some more reach - not dramatically so, but tactically against a competent opponent 10-20 cm can be all the difference between a hit and a miss.

Note that even a relatively slow cut has a duration of considerably less than a second from the first motion till the cut lands while the fastest explosive cuts compete with the human reaction time - fencing is generally quite fast.

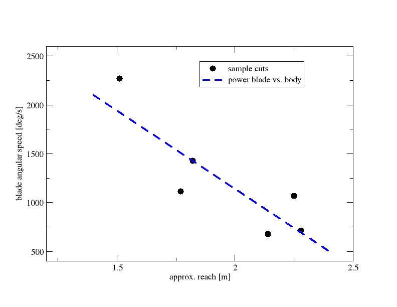
Angular velocity vs. reach

When the angular velocity at impact is plotted against reach, a trend emerges that higher reach cuts tend to be slower and weaker.

Angular velocity of cuts vs. reach

Presumably the reason is core movement. The hip rotation powering the cut can be as fast as required for low reach cuts, but as soon as a step is made, the hip needs to rotate along with the step and this constrains the power that is available for the cut.

Note that generally cuts are fast - with top angular velocities between 1000 and 2000 deg/s the constant speed arc of a cut is over in less than 50 ms.

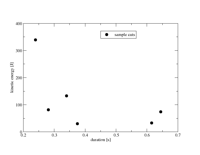
Energy of cuts

Looking at the energy of cuts, there is a weak trend that low-duration explosive cuts (left part) are harder than standard cuts, but not in all cases.

Energy of cuts vs. duration

While the duration measures how quickly the body can move to a cut without any prior warning signs like tensing up or shifting weight, the energy measures how efficiently the muscles work together to bring the blade to high velocity during the acceleration arc, so both are not necessarily connected.

The energy seen in the cuts is generally high - if one compares with numbers from Kinetic energy of ancient and modern weapons or Orders of magnitude for Energy, one sees that ~330 J is fairly close to what the human body can deliver with a weapon- for instance a world-class javelin thrower manages some 360 J, an 170 lb English longbow delivers some 130 J and a Roman pilum about 105 J.

The actual effect such a high-energy cut may deliver on impact depends on a huge number of factors, among them the sharpness of the edge, the alignment of the edge with the cutting plane, the exact point along the blade that impacts with the target, the target mass and motion, the elasticity of the target and last but not least the softness of the target. Part of these influence the energy transfer to the target (it is for instance close to impossible to transfer much energy to a light target - a sword cut cannot easily kill a fly in the air even if it hits), other parts how large the forces during the energy dissipation get (a sharp edge and a stiff sword mean that energy is dissipated rapidly in a small area). For readers interested in impact theory, I recommend Sword Motions and Impacts by George Turner.

Very likely a full energy longsword cut can cut an unarmoured human being into two halfes (it is possible to find YouTube videos where this is done to a deer carcass) and also to some degree through a steel helmet. Likewise, it seems possible to thrust a longsword through chain mail.

However, in a martial arts context, high energy cuts pose a severe risk to the fencer doing them - if such a cut misses, it takes long to recover and the opponent may easily use the opening for a counter, so presumably actually useful cuts in a fight are somewhat below 100 J in energy.


Back to main index    Back to Swordfighting

Created by Thorsten Renk 2025 - see the disclaimer, privacy statement and contact information.